Welcome to Our Community

Some features disabled for guests. Register Today.

Delta-Six

Discussion in '3D printers' started by Sage, Jan 26, 2014.

  1. DiggerJ

    DiggerJ Journeyman
    Builder

    Joined:
    Sep 2, 2014
    Messages:
    412
    Likes Received:
    109
    Only that he is moving and chasing his tail. I have the carrier fronts and effect0r, but asked for the matching rear plate. I am trying to meet with my model partner to make some changes, and maybe we can knock them out, hopefully this weekend.

    On a slightly different build note, we are building new mods for sliding the V-slot bolt-in TR8x8 nut into the MendelMax ZX-2 X-axis parts. I am also just about to aske for help on a VERY large group build, tentatively called "Rack Daddy" as an homage to SeeMeeCNC's "Part Daddy". Gonna take several heads to work through this one, but should be fun when done. Starting with the 600x600mm build surface!
     
  2. Zappo

    Zappo New
    Builder

    Joined:
    Nov 30, 2014
    Messages:
    16
    Likes Received:
    0
    Diggerj - took your temp setting 235C w/bed/95C/93C with Hatchbox Blue and printed Kyo's stl with foot pads. Also ran with Kyo's fan settings 60sec/30sec threshold 35%min 100%max. Your plastic bag is a pretty elegant solution. Post your links to the 600^2.

    Kyo - did you really run your bed at 110C and filament at 250C? That's what I was seeing in the ini.

    General observations were the Hatchbox @235C was gooey-er and seemed stickier than ToyBuilder@250C. No layer separation that I could tell. But bridging was not happy on Hatchbox with lots of upturns closing the top of horizontal holes and blobbing. Probably needs way more fan, at least in my setup.

    Pic below is very interesting. All the 7mm brims remained attached with no uplift. Pic is the under side of the square pad Kyo added to the stl to hold down the long skinny vertical section. There was enough stress force to uplift through the 2mm thick square pad! Top side where the long skinny vertical section intersected the pad, which should have been a sharp 90 intersection, was turned into a generous fillet as the underside released. Kapton applied without Windex. In the uplifted section, the Kapton bubbled away from the glass, staying attached to the print. It is only sticky tape after all...

    Other major change I picked up from Kyo's settings was to make the first layer/brim a beefy 0.35mm thick compared to the 0.2mm in the previous print. Next step is to try to reduce the bed temp after the first layer. Who knows what the actual temp was of the pad since it was not directly over the bed thermistor. The section of the pad that gave way, must have been pretty warm to be able to distort like it did. With the bed temp dropped from 105C to 93C, there was a noticeable decrease in ambient temperature around the part. I'll get the thermocouple on the next run to measure internal ambient. The part printing cooler will create more stress buildup. So as I drop the bed temp more to try to get the square pads to not give way, I am also going to be increasing the part internal stress and force lifting the pad.

    I won't clutter the thread up with more intermediate posts until I get it figured out. Unless someone else has advise.


    DSC02828.JPG
     
  3. Kyo

    Kyo Veteran
    Staff Member Builder Resident Builder

    Joined:
    Feb 27, 2014
    Messages:
    674
    Likes Received:
    707
    Zappo -- Sorry for the late reply; been away helping out with a neighbors Horses. Yes that is the temp I ran for Makerfarm filament. I would also make temp. changes on the fly during a print if needed. I find required temps very widely from manufacture to manufacture, or even spool to spool from the same. So I fiddle with it on a test print then make note of it for that roll.

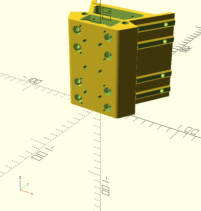
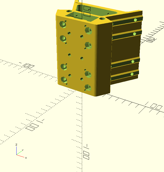
    I have also been messing around with the idea of a 20x60 base Delta Six, this would allow all electronics to sit below the bed nice and clean and out of the way. Only lose cable would be the power cord. :)

    [​IMG]

    [​IMG]
     
  4. DiggerJ

    DiggerJ Journeyman
    Builder

    Joined:
    Sep 2, 2014
    Messages:
    412
    Likes Received:
    109
    We have a Delta 6x6 build in progress where we are using three extra vertices (ala Kossel style) to allow a bigger area under the print surface. 2 - 20x40 and a 20mm space for ventilation to the electronics.
     
  5. Kyo

    Kyo Veteran
    Staff Member Builder Resident Builder

    Joined:
    Feb 27, 2014
    Messages:
    674
    Likes Received:
    707
    Nice, I have a few sketch's of how to add ventilation to the 20x60 base I am working on. But have not got it worked out quite yet. I look forward to seeing your 6x6 build...

    I spent today figuring out my effector / hot end setup. I already knew I wanted to use the E3D V6 so I modified the effector to take a kossel style hotend mount I got from thingiverse. I will be able to use 3 fans with this setup.. I still have to figure out my auto bed leveling sensor mount.. I also started to print the my new vertex's! This set I am keeping :) I am using your suggestion of printing two at a time like so <> with legs facing and 7mm brim. I went ahead and built a quick box around my printer so it is enclosed as well. First set should be done in 6.5hr and counting...

    [​IMG]

    [​IMG]
     
    #275 Kyo, Apr 22, 2015
    Last edited: Apr 23, 2015
  6. DiggerJ

    DiggerJ Journeyman
    Builder

    Joined:
    Sep 2, 2014
    Messages:
    412
    Likes Received:
    109
    I think I see a "Sketchiest Printer Enclosure" contest in the groups future! :D
    Your effector looks nice, but I prefer to keep the biggest part of the assembly above the effector, leaving the heater and nozzle under the effector, and the rest, including the hot end fan above the effector body. That way the working end is as close to the picot points of the connectors, and not well below them to be changed by geometry. Probably just personal preference. It is weird, but I just left the Makerspace from pulling off a mag effector and E3D V6 assembly I just printed as a test.
     
  7. Kyo

    Kyo Veteran
    Staff Member Builder Resident Builder

    Joined:
    Feb 27, 2014
    Messages:
    674
    Likes Received:
    707
    lol, I think It would definitely be a contender. If only I included Zip ties and Bubble gum it would be a shoe in for the top spot. Sadly short lived. I had a bit of a melt down with my fan mount and hexagon and took apart the enclosure to get to / remove the hot end. Spent the day clearing is out.

    I also managed to invent the "Rock Sponge" via my first PLA print today. Not a clue what went wrong. Should have been only %40 infill but it is solid and has a sponge like texture. bed was 75c first layer 70c for the rest of print hot end was set to 190c
    [​IMG]
     
  8. mlp

    mlp New
    Builder

    Joined:
    Apr 26, 2015
    Messages:
    1
    Likes Received:
    0
    Hi guys,

    I am almost done building my own delta-six. My power supplies (2 x 12v) are planned placed under the build plate. As mentioned above we need to make some modifications to make enough space for the power supplie(s).

    I modified the original vertex - increased the height by 20mm. I'm also planning to make hole for the power socket in the back (gamma) vertex and maybe a on/off switch in one of the other ones.

    Some feedback form you before i'll start printing them would be great.

    What do you think about this design/way to do it? What would you change/improve?
    mlp vertex 1.png

    mlp vertex 2.png mlp vertex 3.png mlp vertex 4.png DSC_0260.jpg DSC_0258.jpg
     

    Attached Files:

  9. DiggerJ

    DiggerJ Journeyman
    Builder

    Joined:
    Sep 2, 2014
    Messages:
    412
    Likes Received:
    109
    Put a hole in the bottom-middle of the 20x40 socket (in the middle) to allow you to run your end stops from the top vertice(s) into the lower area of the bottoms, to hide and route the ES wires. Should make a clean solution.

    The only issue I would consider is that if there are any irregularities in the prints, having the plastic bottoms be your supports might make it harder to "coerce" things into square. I am building the Delta 6x6 with 2 sets of lower vertices with a space between them to allow for air movement.
     
  10. WZ9V

    WZ9V New
    Builder

    Joined:
    Jan 9, 2015
    Messages:
    18
    Likes Received:
    1
    If anyone is still looking for holes to make it easier to tighten the stepper motor mounting screws, it looks like you can simply go into the NEMA 17 file and extend the mounting screws from 10 to 100. That will create a hole through to the outside perfectly inline with the stepper screws. You just have to mount the steppers before putting in the verticals.
     
  11. WZ9V

    WZ9V New
    Builder

    Joined:
    Jan 9, 2015
    Messages:
    18
    Likes Received:
    1
    Just in case someone wants to do DiggerJ's double lowers, here it is as one part. I was messing around in OpenSCAD this afternoon and hacked Sage's original vertex to a 100mm tall one with my addition of access holes for the stepper mounts. I left both stepper mounts in so you can use either the upper or lower position. I left all the vertical screw holes so you can have 6 bolts on the vertical also.

    The OpenSCAD file is pretty ugly right now but if someone wants it I can post that also. I'm planning to clean it up some more before I make it final.

    Vertex20x100-1.png Vertex20x100-2.png
     

    Attached Files:

  12. feenix3k

    feenix3k New
    Builder

    Joined:
    Mar 27, 2015
    Messages:
    34
    Likes Received:
    0
    I am in the process of doing a cartesian style printer. The Delta is very different in design and to me a bit confusing on how to build one, and where to start.
     
  13. DiggerJ

    DiggerJ Journeyman
    Builder

    Joined:
    Sep 2, 2014
    Messages:
    412
    Likes Received:
    109
    Interesting...except I just finished printing 9 Vertices for my test! What's a little filament between friends! I guess I can print 3 of these, and still have 6 or the normal size laying around. But in my case, that is BAD. Next thing i know the man in brown shows up at my door with motors and pulleys and heater stuff and.......

    My daughter is getting married at the end of this month, and I suspect she might think she is getting a printer for a wedding gift.
     
  14. DiggerJ

    DiggerJ Journeyman
    Builder

    Joined:
    Sep 2, 2014
    Messages:
    412
    Likes Received:
    109
    I tried to slice those parts, and they appear to not be manifold. Ran throught the fixer and the one with pads doesn't slice well in Slic3r. Wol have to try another one. Holy Cr@p on a cracker Batman! 18 hour each for printing? I am not sure I will live long enough to print a set!
     
  15. WZ9V

    WZ9V New
    Builder

    Joined:
    Jan 9, 2015
    Messages:
    18
    Likes Received:
    1
    I just through them together quick. I'll look into why they are not manifold (they should be) probably has to do with stacking three together. The pads are also way too big. I scaled those down on a normal sized vertex, still had a little pull up on one arm but way less than without the pads. I never promised they would print fast ;-)

    I just checked and OpenSCAD says it should be manifold. I'll try slicing it tonight when I get home. I just posted the STL from OpenSCAD since I've never had one fail (so far) when it said it was manifold but this is the most complicated hacking I've done to someone else's file.

     
    #285 WZ9V, May 6, 2015
    Last edited: May 6, 2015
  16. DiggerJ

    DiggerJ Journeyman
    Builder

    Joined:
    Sep 2, 2014
    Messages:
    412
    Likes Received:
    109
    Yeah, I sliced the non-pad version, and put 2 on the build plate with the legs pointing together like I do with the regular D6 vertices and it should print (I use large brims to keep them down), and the 36 hour print kinda backed me off. That is a long time and a lot of filament to fail late in the game, that is why I backed off to 1 at a time. I am finishing some stuff for NellyBoy and then will give one a try. I don't like the holes on the outside (for the Nema screws), but totally undedstand the need when they are buried so far up into the piece. Oh well, I always say I am a function over form sort of guy! :)
     
  17. WZ9V

    WZ9V New
    Builder

    Joined:
    Jan 9, 2015
    Messages:
    18
    Likes Received:
    1
    I'm not sure how you would get in there to tighten down the stepper without the access holes. They are a bit undersized at 3mm so you may need to widen them a bit to get the hex wrench in there.

    For the less adventurous, I'm actually trying a print of my own to see how it goes. With my Slic3r settings the G-Code was a whopping 105MB. This attempt will be in PETG since I've not had good luck with ABS on taller objects (need one of those fancy plastic bags I think). I'd wait until after I print at least one before jumping on the bandwagon. I didn't have any slicer issues but I'm using Slic3r 1.26 experimental. I have not tried with the older "stable" version. I plan to post all my mods in a build thread at some point, right now I'm just playing around with OpenSCAD and DiggerJ's bottom vertex seemed like a fun idea to try. I also want to punch out some three wheel carriages using the eccentric nut for adjustment that fit the Hayden Huntley mag arm design. I have that on my V-Slot 250 and it works well.
     
  18. WZ9V

    WZ9V New
    Builder

    Joined:
    Jan 9, 2015
    Messages:
    18
    Likes Received:
    1
    Took all night and still has 13mm or so to go but the first tall bottom vertex being born. So it seems my OpenSCAD hacks actually worked at least with Slic3r 1.2.6 experimental. Too bad I don't have any 20x40 V-Slot handy. Looks like I may be starting that 400mm heated bed monster sooner than I thought. This is translucent blue PETG from MicroCenter. I still have not worked out making things this tall in ABS without problems (most likely need that high tech plastic bag).

    Big_Vertex.jpg
     
  19. Sam Dobbie

    Builder

    Joined:
    May 8, 2015
    Messages:
    3
    Likes Received:
    6
    I'm seriously considering building myself one of these, dependent on my bank account being in a good mood.
    Can someone give me a rough estimate of the volume of the printed parts, and the overall cost of building one, taking into account the fact that I would have to get the parts printed by someone else. Any help would be great, thanks.
     
  20. DiggerJ

    DiggerJ Journeyman
    Builder

    Joined:
    Sep 2, 2014
    Messages:
    412
    Likes Received:
    109
    If you can refine your question just a bit, and give us a few more details (size, electronics, etc., I am sure we can get you in the ballpark, and maybe even point you to some good sources for parts. While the D6 can be 300x600 or so, it can also be 740x360 or like some of us nuts, 1000+x400 or so.
    The nice thing about this build is that scaling is pretty easy, and the price difference for the frame is pretty nominal, as 4 sticks of 20x40x1500mm V-Slot rail will get you almost any size you want. You will need the same amount of electonics and motion gear for any size build. The main difference in price will be in the delta rod (arm) sizes and the build plate. A 250mm plate setup versus a 310, 350 or 400mm setup will be less, but the price difference is not that great for what you can get. I think Brad Norman (Ultibots) is selling a complete 400mm bed setup (glass, heater, and heat spreader for around $140. the SeeMeCNC Rostock bed kit is around $100, and it goes down from there as you shrink sizes.

    There are a few things to avoid: Don't scrimp on your Hot end!!!!! Yes, you can print witha $15 sketchy China knock-off HE, but once you print with a better unit, you will kick yourself for not just starting there. To clarify, I am not telling you to buy a specific HE (I don't care if you use a J-Head or Hexagon, or Buda, or E3d, but there IS a difference in them and their knock-off counterparts. I have a box of them from telling myself I could beat the odds.

    The next thing that is seldom talked about on this group, but is a deep dive in other groups, is stability and flexibility. With size come complexity and design hurdles that have to be considered. Flying mass on a longer arm will cause greater twist, produce a higher possibility of noise and vibration. these things will show up in your prints. If you are building tools, or other printer parts, or work stuff, it might not matter, but you don't want your first 12" tall nude statue to have pimples! :)

    Well, that should be enough to get your head swimmin'.
     
    #290 DiggerJ, May 8, 2015
    Last edited: May 8, 2015
    feenix3k likes this.
  21. feenix3k

    feenix3k New
    Builder

    Joined:
    Mar 27, 2015
    Messages:
    34
    Likes Received:
    0
    I have noticed that the extrusion used is 20 x 40. Would 20 x 20 be to thin or small to work? Or is the larger rail needed to keep down the vibration from the head moving around?
     
  22. DiggerJ

    DiggerJ Journeyman
    Builder

    Joined:
    Sep 2, 2014
    Messages:
    412
    Likes Received:
    109
    Here is the first one printing "in the bag". I was really hoping to not like them, as I already have plenty of the stock units printed but...
    They hole for the extrusion is too tight for my liking, and I printed with the same settings that I use to print the normal vertices. I have been pondering about making a scrap piece of 20x40 into a hole sizer by sharpening the leading edge and using my press to slice through the opening. I guess now I will get that opportunity.

    D6x100_2.jpg

    D6x100.jpg
     
    Mark Carew likes this.
  23. WZ9V

    WZ9V New
    Builder

    Joined:
    Jan 9, 2015
    Messages:
    18
    Likes Received:
    1
    Looking good. I could send you the OpenSCAD file I hacked up. It might not be too hard to increase the size if the slot a bit in the source. I didn't have any 20x40 V-Slot to try but it was a very tight fit for to Misumi 20x20 beams.
     
  24. DiggerJ

    DiggerJ Journeyman
    Builder

    Joined:
    Sep 2, 2014
    Messages:
    412
    Likes Received:
    109
    No worries. If you would post the files, someone else might wanna play with them. I was wondering if a guy could take the area between the rails out. Maybe use support to be able to print the upper rails bolt area, and snap it out after the print is done. That way there would be a clean open area between the rails, but full print on the corners
     
  25. WZ9V

    WZ9V New
    Builder

    Joined:
    Jan 9, 2015
    Messages:
    18
    Likes Received:
    1
    That could be done. I essentially took the 20x40 vertex and made a 20x20 version of it without rails. And stacked the three objects together. If one modified my smooth one to just be supports where the rails are you would have what your thinking. I'm working on some other stuff but when I get a chance a take a stab at it.
     
  26. DiggerJ

    DiggerJ Journeyman
    Builder

    Joined:
    Sep 2, 2014
    Messages:
    412
    Likes Received:
    109
    Don't do it just because I mentioned it. If you wanna have a go at it, fine and dandy. It would be fun to see if it works. I have the 2nd one almost printed, and the last one starts tonight after this one comes off. I am rebuilding my MendelMax bed to make it more functional, so I can finish up some parts for another member, so this is just printing away on the Rostock.
     
  27. DiggerJ

    DiggerJ Journeyman
    Builder

    Joined:
    Sep 2, 2014
    Messages:
    412
    Likes Received:
    109
    2nd one is done printing and the 3rd one is well underway. the 20x40 extrusion press idea worked very well. I tput it in my arbor press and punched it through, and it shaves off exactly the right amount and still leaves a nice tight fit.
     
  28. BalaKrishnan

    Builder

    Joined:
    Feb 12, 2015
    Messages:
    26
    Likes Received:
    0
    first vertex was printed in local hub.
     

    Attached Files:

  29. DiggerJ

    DiggerJ Journeyman
    Builder

    Joined:
    Sep 2, 2014
    Messages:
    412
    Likes Received:
    109
    SEE!!! I'm not the only one who does it in Pink!
    I have alll 3 of the 100mm tall vertices done. Only a VERY minor heat sep in the last one, and it is in a non-important place, so I will use it.
     
  30. DiggerJ

    DiggerJ Journeyman
    Builder

    Joined:
    Sep 2, 2014
    Messages:
    412
    Likes Received:
    109
    Has anyone used the blue SHCS from McMaster or elsewhere? I was hoping to se what shade of blue they are, as it might be fun to use them in the Delta6x6 build, with the blue printed parts.
     

Share This Page

  1. This site uses cookies to help personalise content, tailor your experience and to keep you logged in if you register.
    By continuing to use this site, you are consenting to our use of cookies.
    Dismiss Notice